因无法带上飞机,一家五口30分钟狂炫11斤榴莲
9月17日,据媒体报道,近日在泰国清迈,因榴莲无法携带上飞机,5人30分钟狂吃11斤榴莲,“硬吞”到怀疑人生!
当事人李先生称,他们一家人在泰国清迈旅游,“中午我爸要开一只11斤重的榴莲,计划是我们一路吃,到上飞机刚好就‘消灭’了。结果一路上太多其他的美食了,就只能在机场门口把这个榴莲全部干掉。”
他们当时在机场外每人分了四、五块拳头大小的榴莲肉,吃到“此生不想再见榴莲”。
五人登机后打嗝、说话全是味,以至于乘客投诉“有人偷带榴莲上飞机”,全家尴尬低头,并对此深表歉意。
李先生说:“挺抱歉的,以后我们就不‘头铁’了,我这辈子是不想再听见榴莲两个字了。”

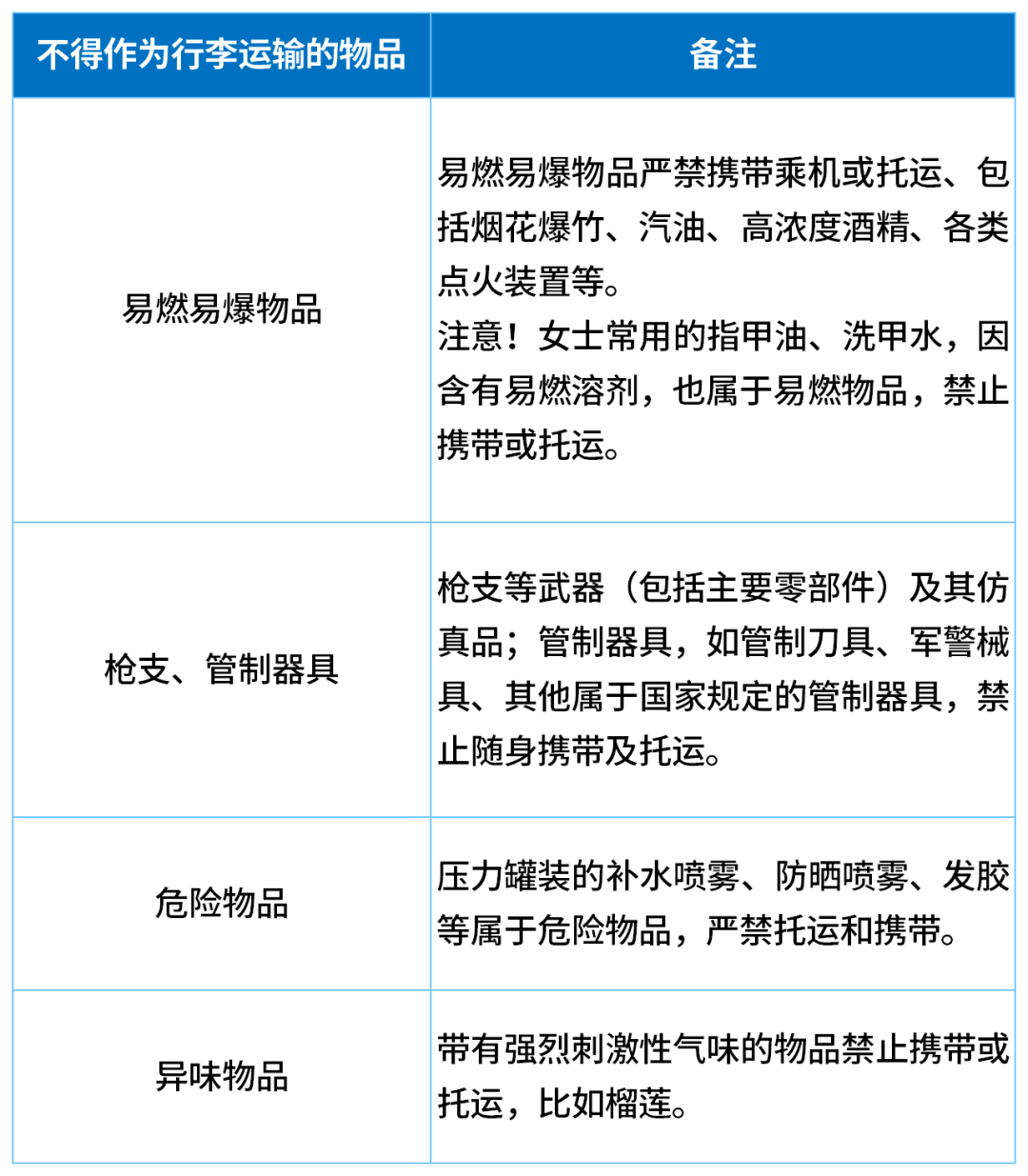
榴莲禁止带上飞机
带有强烈刺激性气味的物品禁止携带或托运,比如榴莲。

来源|九派新闻、先锋新闻、红星视频
版权声明:如无特殊标注,文章均为本站原创,转载时请以链接形式注明文章出处。







评论